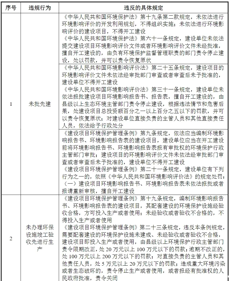
企业新建、改建、扩建的工程项目在开工建设前至投产运营的过程中需要办理一系列的行政许可。实践中,建设项目常见的瑕疵问题包括:未办理用地审批手续、未取得建设工程规划及施工许可、未办理备案手续/环评手续/节能审查手续即开工建设的情况。拟上市企业建设项目(包括已建、在建及募投项目)存在该等问题的,容易引起监管层对企业生产经营是否合规的关注。鉴于此,必威入口君结合项目经验及对相关典型案例的研究,总结出审核部门对企业建设项目“未批先建”问题的关注要点,并提出问题解决方法和思路。“未批先建”是指建设项目的环境影响评价文件未依法经审批部门审查或者审查后未予批准的,建设单位擅自开工建设的行为。除火电、水电和电网项目外,建设项目开工建设是指,建设项目的永久性工程正式破土开槽开始施工,在此以前的准备工作,如地质勘探、平整场地、拆除旧有建筑物、临时建筑、施工用临时道路、通水、通电等不属于开工建设。 火电项目开工建设是指,主厂房基础垫层浇筑第一方混凝土。电网项目中变电工程和线路工程开工建设是指,主体工程基础开挖和线路基础开挖。水电项目筹建及准备期相关工程按照《关于进一步加强水电建设环境保护工作的通知》(环办〔2012〕4号)执行。“未批先建”是指是指建设单位在新建、改建、扩建的工程项目(统称“建设项目”)未经过必要审批程序(如未取得用地审批手续、未取得建设工程规划及施工许可、未进行项目备案/核准、未取得环评批复及节能审查通过意见等),擅自开工建设的行为。根据《中华人民共和国土地管理法》(2019修订)第四十四条规定,建设占用土地,涉及农用地转为建设用地的,应当办理农用地转用审批手续。第五十三规定,经批准的建设项目需要使用国有建设用地的,建设单位应当持法律、行政法规规定的有关文件,向有批准权的县级以上人民政府自然资源主管部门提出建设用地申请,经自然资源主管部门审查,报本级人民政府批准。第七十七条规定,未经批准或者采取欺骗手段骗取批准,非法占用土地的,由县级以上人民政府自然资源主管部门责令退还非法占用的土地,对违反土地利用总体规划擅自将农用地改为建设用地的,限期拆除在非法占用的土地上新建的建筑物和其他设施,恢复土地原状,对符合土地利用总体规划的,没收在非法占用的土地上新建的建筑物和其他设施,可以并处罚款;对非法占用土地单位的直接负责的主管人员和其他直接责任人员,依法给予处分;构成犯罪的,依法追究刑事责任。超过批准的数量占用土地,多占的土地以非法占用土地论处。根据《中华人民共和国城乡规划法》(2019修订)第三十八条规定,在城市、镇规划区内以出让方式提供国有土地使用权的,在国有土地使用权出让前,城市、县人民政府城乡规划主管部门应当依据控制性详细规划,提出出让地块的位置、使用性质、开发强度等规划条件,作为国有土地使用权出让合同的组成部分。未确定规划条件的地块,不得出让国有土地使用权。以出让方式取得国有土地使用权的建设项目,建设单位在取得建设项目的批准、核准、备案文件和签订国有土地使用权出让合同后,向城市、县人民政府城乡规划主管部门领取建设用地规划许可证。城市、县人民政府城乡规划主管部门不得在建设用地规划许可证中,擅自改变作为国有土地使用权出让合同组成部分的规划条件。根据《自然资源部等7部门关于加强用地审批前期工作积极推进基础设施项目建设的通知》(自然资发〔2022〕130号)规定,防止“未批先建”。有关部门对于未取得先行用地或未办理完成农用地转用和土地征收审批手续的项目,均不得办理开工手续,建设单位不得开工建设。也就是说,未办理用地审批手续即先行建设存在土地行政管理部门予以行政处罚,要求退还占用的土地,拆除/没收有关建筑和设施,或被处以罚款的法律风险。根据《中华人民共和国城乡规划法》(2019修订)第四十条第一款规定,在城市、镇规划区内进行建筑物、构筑物、道路、管线和其他工程建设的,建设单位或者个人应当向城市、县人民政府城乡规划主管部门或者省、自治区、直辖市人民政府确定的镇人民政府申请办理建设工程规划许可证。第六十四条规定,未取得建设工程规划许可证或者未按照建设工程规划许可证的规定进行建设的,由县级以上地方人民政府城乡规划主管部门责令停止建设;尚可采取改正措施消除对规划实施的影响的,限期改正,处建设工程造价百分之五以上百分之十以下的罚款;无法采取改正措施消除影响的,限期拆除,不能拆除的,没收实物或者违法收入,可以并处建设工程造价百分之十以下的罚款。根据《中华人民共和国建筑法》(2019修订)第七条第一款规定,建筑工程开工前,建设单位应当按照国家有关规定向工程所在地县级以上人民政府建设行政主管部门申请领取施工许可证;但是,国务院建设行政主管部门确定的限额以下的小型工程除外。根据《建筑工程施工许可管理办法》(2021修订)第二条规定,在中华人民共和国境内从事各类房屋建筑及其附属设施的建造、装修装饰和与其配套的线路、管道、设备的安装,以及城镇市政基础设施工程的施工,建设单位在开工前应当依照本办法的规定,向工程所在地的县级以上地方人民政府住房城乡建设主管部门(以下简称发证机关)申请领取施工许可证。工程投资额在30万元以下或者建筑面积在300平方米以下的建筑工程,可以不申请办理施工许可证。省、自治区、直辖市人民政府住房城乡建设主管部门可以根据当地的实际情况,对限额进行调整,并报国务院住房城乡建设主管部门备案。第三条规定,本办法规定应当申请领取施工许可证的建筑工程未取得施工许可证的,一律不得开工。任何单位和个人不得将应当申请领取施工许可证的工程项目分解为若干限额以下的工程项目,规避申请领取施工许可证。第十二条规定,对于未取得施工许可证或者为规避办理施工许可证将工程项目分解后擅自施工的,由有管辖权的发证机关责令停止施工,限期改正,对建设单位处工程合同价款1%以上2%以下罚款;对施工单位处3万元以下罚款。也就是说,未取得建设工程规划及施工许可即开工建设存在被规划和建设主管部门处以责令限期改正、限期拆除、没收实物或违法收入、罚款的风险。根据《企业投资项目核准和备案管理办法》(2022年发布)第四十四条规定,实行备案管理的项目,项目单位在开工建设前还应当根据相关法律法规规定办理其他相关手续。第五十六条规定,实行核准管理的项目,企业未依法办理核准手续开工建设或者未按照核准的建设地点、建设规模、建设内容等进行建设的,由核准机关责令停止建设或者责令停产,对企业处项目总投资额1‰以上5‰以下的罚款;对直接负责的主管人员和其他直接责任人员处2万元以上5 万元以下的罚款,属于国家工作人员的,依法给予处分。项目应视情况予以拆除或者补办相关手续。第五十七条规定,实行备案管理的项目,企业未依法将项目信息或者已备案项目信息变更情况告知备案机关,或者向备案机关提供虚假信息的,由备案机关责令限期改正;逾期不改正的,处2万元以上5万元以下的罚款。第五十八条规定,企业投资建设产业政策禁止投资建设项目的,由县级以上人民政府投资主管部门责令停止建设或者责令停产并恢复原状,对企业处项目总投资额5‰以上10‰以下的罚款;对直接负责的主管人员和其他直接责任人员处5万元以上10万元以下的罚款,属于国家工作人员的,依法给予处分。法律、行政法规另有规定的,依照其规定。也就是说,未取得项目备案/核准即开工建设存在被核准机关责令停止建设或者责令停产,对企业及项目直接负责人罚款的风险。根据《关于加强“未批先建”建设项目环境影响评价管理工作的通知》(环办环评〔2018〕18号),“未批先建”违法行为是指,建设单位未依法报批建设项目环境影响报告书(表),或者未按照环境影响评价法第二十四条的规定重新报批或者重新审核环境影响报告书(表),擅自开工建设的违法行为,以及建设项目环境影响报告书(表)未经批准或者未经原审批部门重新审核同意,建设单位擅自开工建设的违法行为。除火电、水电和电网项目外,建设项目开工建设是指,建设项目的永久性工程正式破土开槽开始施工,在此以前的准备工作,如地质勘探、平整场地、拆除旧有建筑物、临时建筑、施工用临时道路、通水、通电等不属于开工建设。 火电项目开工建设是指,主厂房基础垫层浇筑第一方混凝土。电网项目中变电工程和线路工程开工建设是指,主体工程基础开挖和线路基础开挖。水电项目筹建及准备期相关工程按照《关于进一步加强水电建设环境保护工作的通知》(环办〔2012〕4号)执行。根据《中华人民共和国环境保护法》(2014年修订)第六十一条规定,建设单位未依法提交建设项目环境影响评价文件或者环境影响评价文件未经批准,擅自开工建设的,由负有环境保护监督管理职责的部门责令停止建设,处以罚款,并可以责令恢复原状。根据《中华人民共和国环境影响评价法》(2018年修订)第二十五条规定,建设项目的环境影响评价文件未依法经审批部门审查或者审查后未予批准的,建设单位不得开工建设。第三十一条规定,建设单位未依法报批建设项目环境影响报告书、报告表,擅自开工建设的,由县级以上生态环境主管部门责令停止建设,根据违法情节和危害后果,处建设项目总投资额百分之一以上百分之五以下的罚款,并可以责令恢复原状;对建设单位直接负责的主管人员和其他直接责任人员,依法给予行政处分。也就是说,未取得环评批复即开工建设存在被生态环境主管部门责令停止建设、恢复原状及罚款的风险。根据《中华人民共和国节约能源法》(2018修订)第三十五条规定,建筑工程的建设、设计、施工和监理单位应当遵守建筑节能标准。不符合建筑节能标准的建筑工程,建设主管部门不得批准开工建设;已经开工建设的,应当责令停止施工、限期改正;已经建成的,不得销售或者使用。《固定资产投资项目节能审查办法》(2023)第三条规定,固定资产投资项目节能审查意见是项目开工建设、竣工验收和运营管理的重要依据。政府投资项目,建设单位在报送项目可行性研究报告前,需取得节能审查机关出具的节能审查意见。企业投资项目,建设单位需在开工建设前取得节能审查机关出具的节能审查意见。未按本办法规定进行节能审查,或节能审查未通过的项目,建设单位不得开工建设,已经建成的不得投入生产、使用。第十条规定,固定资产投资项目投入生产、使用前,应对其节能审查意见落实情况进行验收。第十三条规定,对未按本办法规定进行节能审查,或节能审查未获通过,擅自开工建设或擅自投入生产、使用的固定资产投资项目,由节能审查机关责令停止建设或停止生产、使用,限期改造;不能改造或逾期不改造的生产性项目,由节能审查机关报请本级人民政府按照国务院规定的权限责令关闭;并依法追究有关责任人的责任。也就是说,未获得节能审查通过意见即开工建设存在被节能审查机关责令停止建设或停止生产、使用,限期改造;不能改造或逾期不改造的生产性项目,由节能审查机关报请本级人民政府按照国务院规定的权限责令关闭;并依法追究有关责任人的责任的风险。
案例一:长源电力(2024-02-01 提交注册 定增)本次发行拟募集资金总额不超过300,000万元,扣除发行费用后的募集资金将投向汉川市新能源百万千瓦基地二期项目等十个募投项目和补充流动资金。募投项目中,部分升压站拟使用的土地尚未取得土地使用权证,就未取得土地权证的项目,当地政府部门出具了证明,但各地证明内容存在一定差异;光伏方阵部分拟通过租赁土地实施。多个募投项目在环评有限期内因投资额发生变更再次申请取得环评。请发行人补充说明:本次募投项目涉及的土地使用是否合法合规,是否存在占用基本农田、违规使用农用地等其他不符合国家土地法律法规政策的情形,募投项目生产经营期限是否与土地租期相匹配;结合尚未取得土地的募投项目的用地落实情况及当地政府出具证明的差异情况,说明取得项目用地是否存在实质性障碍,预计取得时间,若未办理完成是否会对募投项目正常实施产生不利影响及发行人拟采取的有效应对措施。1、本次募投项目涉及的土地使用是否合法合规,是否存在占用基本农田、违规使用农用地等其他不符合国家土地法律法规政策的情形,募投项目生产经营期限是否与土地租期相匹配。本次募投项目的升压站等永久性设施用地,汉川市新能源百万千瓦基地二期项目、汉川市新能源百万千瓦基地三期项目等六个项目已经取得不动产权证。其余四个项目升压站用地不动产权手续正在办理,均已取得了当地政府出具的证明。本次募投项目涉及的永久性用地不存在占用基本农田、违规使用农用地等其他不符合国家土地法律法规政策的情形,取得不动产权的办理程序符合《中华人民共和国土地管理法》等相应法律法规的规定。(2)租赁土地的合法合规情况
截至本回复出具日,十个募投项目均已与村集体或地方政府签署了土地租赁协议或土地流转协议,并根据相关法律法规规定履行相应的程序。根据政策的规定,光伏复合项目、扶贫项目可使用永久基本农田以外的农用地铺设光伏方阵,其他光伏项目可使用未利用地铺设光伏方阵。根据已签订的租赁合同,发行人租赁土地涉及到地类为一般耕地、坑塘水面或园地,不存在占用基本农田的情形。根据十个募投项目首次取得的《湖北省固定资产投资项目备案证》,建设模式为“与设施农业相结合的光伏电站”“多能互补光伏电站”,属于光伏复合项目且取得备案证的时间在《12号文》施行之前,按照相关规定可使用永久基本农田以外的农用地铺设光伏方阵。发行人不存在占用基本农田、违规使用农用地等其他不符合国家土地法律法规政策的情形。
(3)募投项目生产经营期限是否与土地租期相匹配
已签订租赁合同的募投项目均为光伏发电项目,其生产经营期均为25年,土地租赁期限及续期安排足以覆盖项目运营期,相关募投项目生产经营期限与租期相匹配。2、结合尚未取得土地的募投项目的用地落实情况及当地政府出具证明的差异情况,说明取得项目用地是否存在实质性障碍,预计取得时间,若未办理完成是否会对募投项目正常实施产生不利影响及发行人拟采取的有效应对措施截至回复出具日,尚未取得土地的募投项目均已取得当地政府出具的证明文件。发行人本次募投项目升压站购买土地取得土地的进度情况、预计办理完毕时间及当地政府出具的证明文件情况如下:因项目开发、用地手续办理进展不一致,募投项目所在当地政府开具的合规证明文件表述有所差异,主要体现在项目开发、用地合法合规的相关表述上,但合规证明文件内容均明确项目公司取得用地不存在实质性障碍,在说明内容上不存在实质性差异。综上,本次募投项目的用地取得不存在实质性障碍。截至回复出具日,就募投项目租赁用地,公司相关控股子公司均已与相关主体签署了土地租赁协议或土地流转协议。就募投项目的升压站等永久性设施用地,汉川市新能源百万千瓦基地二期项目、汉川市新能源百万千瓦基地三期项目等六个项目已经取得不动产权证;其余四个项目,根据当地政府及自然资源和规划局所出具的说明文件,确认相关用地符合土地利用总体规划、符合国家产业政策、土地政策及城乡规划,相关公司依法履行相关程序并支付相关费用后,其取得募投项目永久性设施用地的国有土地使用权证不存在实质性法律障碍,募投项目用地无法办理完成的风险较低。即使未来募投项目用地无法按照计划取得,公司将积极与相关主管部门沟通协调附近其他可用地块作为替代措施,以满足募投项目的用地需求,不会对募投项目正常实施产生不利影响。案例二:扬德环能(2023-10-20 提交注册 IPO)发行人西铭、石港、保安、佛洼瓦斯发电等多个项目涉及租赁村集体土地等情形,多处房屋未取得产权证书。请发行人:分别说明已开展项目中土地、房屋产权瑕疵项目、涉及未批先建项目的基本情况及报告期各期的收入、净利润、总资产占发行人的比例,是否存在被拆除、没收或被行政处罚的风险,是否对持续经营能力存在重大不利影响。1、已开展项目中曾经存在土地、房屋产权瑕疵、涉及未批先建项目的基本情况,是否存在被拆除、没收或被行政处罚的风险,是否对持续经营能力存在重大不利影响。发行人瓦斯发电和瓦斯氧化供热项目需要与煤矿合作,利用煤炭开采过程中产生的煤层气进行发电或供热。由于煤矿低浓度瓦斯不允许远距离输送,发行人低浓度瓦斯发电站需在煤矿瓦斯抽放泵站附近就近选址建设,大多数瓦斯发电项目建设用地属于地理位置偏远、交通不便的山地或荒地等,项目建设用地手续办理程序相对复杂,耗时较长,因此发行人已投产项目存在土地、房屋产权瑕疵及未批先建的情况。针对前述情况,发行人在确保公司项目顺利开展的情况下,积极办理相关用地和建设手续,截至2021年12月31日,发行人部分项目已经对曾经存在的土地、房产瑕疵和未批先建情况进行了整改,并取得了土地和房产的权属证书,具体情况如下:如上表所示,发行人上述11个项目曾经存在的土地、房产瑕疵及未批先建情况已经整改完毕,并取得了相关土地和房产的权属证书,不存在被拆除、没收或被行政处罚的风险,对持续经营能力不存在重大不利影响。
2、截至报告期末已开展项目中仍存在土地、房屋产权瑕疵、涉及未批先建项目的基本情况及报告期各期的收入、净利润、总资产占发行人的比例,是否存在被拆除、没收或被行政处罚的风险,是否对持续经营能力存在重大不利影响。
(1)截至报告期末已开展项目中仍存在土地、房屋产权瑕疵、涉及未批先建项目的基本情况及报告期各期的收入、净利润、总资产占发行人的比例。截至2021年12月31日,发行人已并网运行的项目中,不同的项目涉及土地、房屋产权瑕疵、未批先建情况不同,对发行人的影响也不同,现分类列示分析如下:发行人保安、佛洼项目曾经存在未批先建的情形,但发行人目前已办理完成用地手续取得不动产权证书,目前正在办理房屋建筑物的不动产登记手续,具体情况如下:保安、佛洼项目报告期各期的收入、净利润、资产占发行人的比例情况如下:

发行人高家山、屯兰项目的房屋建筑物存在登记在合作方名下的瑕疵情况,但该两个项目涉及的土地、房屋建筑物均已取得权属证书,不存在被拆除、没收或被行政处罚的风险,具体情况如下:高家山、屯兰项目报告期各期的收入、净利润、资产占发行人的比例情况如下:高家山、屯兰项目因项目用地由合作方提供,发行人投资建设的房屋建筑物登记在合作方名下符合类似行业的通行做法(如天壕环境股份有限公司披露的《首次公开发行股票并在创业板上市招股说明书》,“合作方负责办理以合作方名义取得与余热发电项目有关的由本公司出资建造的新建建筑物的房产证的有关手续,并确保取得这些新建建筑物的房产证”),且发行人已在与合作方签署的协议中约定发行人投资的资产归属发行人所有。发行人鹤煤八矿项目存在使用的由合作方提供的国有建设用地和厂房尚未取得权属证书的情况,具体如下:鹤煤八矿项目报告期各期的收入、净利润、资产占发行人的比例情况如下:发行人白家坡项目涉及临时用地期限到期,正在办理续期手续的情况,具体如下:白家坡项目报告期各期的收入、净利润、资产占发行人的比例情况如下:
发行人西铭、石港、麦捷氧化、漳村氧化项目存在土地/房屋产权瑕疵、未批先建的情况,具体如下:西铭、石港、麦捷氧化、漳村氧化项目报告期各期的收入、净利润、资产占发行人的比例情况如下:
注1:上面所述项目“长期资产”包括与项目直接相关的固定资产、在建工程、无形资产、使用权资产等长期资产;
注2:上面所述项目“净利润”:①鹤煤八矿项目、漳村氧化项目分别由鹤壁扬德、襄垣扬德运营,因鹤壁扬德、襄垣扬德仅运营一个项目,故鹤煤八矿项目、漳村氧化项目净利润分别为鹤壁扬德、襄垣扬德公司的净利润;②除上述项目外,其他项目因所属项目公司运营多个项目,故其他项目净利润=(该项目毛利/发行人合并毛利)*合并净利润。3、前述项目是否存在被拆除、没收或被行政处罚的风险,是否对持续经营能力存在重大不利影响。截至2021年12月31日发行人已并网运行的仍涉及土地、房屋产权瑕疵、未批先建的项目中,部分项目(佛洼、保安、西铭、石港项目)曾因土地瑕疵、未批先建被相关部门处以罚款、限期拆除、没收相关建筑物及设备设施、恢复原状的行政处罚。其中,就佛洼和保安项目涉及的土地,发行人已于2022年3月底取得保安、佛洼项目土地的《不动产权证书》,目前正在办理房屋建筑物的不动产登记手续,相关土地和房产不存在被拆除、被没收的风险,佛洼和保安项目曾经存在的土地、房产瑕疵和未批先建情况不会对发行人的持续经营能力构成重大不利影响。发行人高家山项目和屯兰项目使用的土地均为合作方提供的已取得权属证书的土地,因土地使用权登记在合作方名下,发行人投资建设的房屋建筑物无法单独办理产权证书,因此将相关房屋建筑物登记在了合作方名下。发行人已在与合作方签署的合作协议中对合作项目资产的权属进行了约定。发行人高家山和屯兰项目涉及的土地和房产均已办理权属证书,不存在被拆除、没收或被行政处罚的风险。发行人鹤煤八矿项目由鹤壁煤电股份有限公司第八煤矿提供土地和房产,不涉及需要发行人办理相关土地和房产手续的情况。鹤壁煤电股份有限公司第八煤矿已出具说明函,确认其有权将土地免费提供给发行人的瓦斯发电项目使用,相关土地未发生过权属纠纷或因此受到过处罚。发行人白家坡项目由合作方华晋焦煤负责办理整个矿区的临时用地手续,该项目临时用地手续到期尚未完成续期手续,存在华晋焦煤不能取得临时用地续期批复导致用地不合规的风险。就此,华晋焦煤已出具说明函,并承诺如因其原因导致发行人无法使用该土地的,华晋焦煤负责提供新的合规土地用于瓦斯发电项目。发行人麦捷氧化项目和漳村氧化项目系使用合作方租赁的集体建设用地,存在受到行政处罚的风险,麦捷氧化项目2021年的收入为45.87万元,占2021年营业收入的比例为0.14%;漳村氧化项目2021年的收入为143.54万元,占2021年营业收入的比例为0.43%,占比较小,因此麦捷氧化、漳村氧化项目使用集体建设用地不会对发行人的持续经营能力构成重大不利影响。就西铭和石港项目,相关部门作出罚款、限期拆除、责令恢复原状的行政处罚决定后,发行人按时缴纳了罚款,但相关建筑物及设备设施未拆除,存在被拆除、没收或行政处罚的风险。西铭项目2019年、2020年和2021年收入分别为525.67万元、447.15万元和524.46万元,分别占各期营业收入的比例为1.95%、1.49%、1.58%;石港项目2019年、2020年和2021年收入分别为0元、67.57万元和379.72万元,分别占各期营业收入的比例为0%、0.22%和1.14%。因此若西铭、石港项目的土地、房产被拆除、没收不会对发行人的持续经营能力构成重大不利影响。发行人控股股东、实际控制人已出具《承诺函》,承诺:“项目公司如因瓦斯发电、沼气发电项目使用的土地产生权属纠纷,或因违反土地管理等方面的法律、法规、规章及规范性文件规定而受到行政处罚或因此涉及其他相关法律程序之情形,本公司/本人将无条件代为解决纠纷或承担该罚款,并赔偿项目公司因此遭受的全部损失。对于上述承诺事项,本公司/本人将承担共同的连带责任。”综上,发行人的前述土地、房屋瑕疵情况不会对发行人的持续经营能力构成重大不利影响。(二)建设项目未取得建设工程规划许可证、建筑工程施工许可证即先行建设:案例一:莱特光电(2022-03-18 已上市 IPO)招股说明书披露,报告期内,发行人子公司蒲城莱特主要业务为OLED中间体和其他中间体材料的生产和销售。2019年8月7日,因蒲城莱特未取得《建设工程规划许可证》在蒲城县高新技术产业开发区西区建设“蒲城莱特光电新材料有限公司锅炉房工程”,被行政处罚。请发行人说明:前述行政处罚情况是否属于重大违法行为。1、根据相关法律法规,蒲城莱特前述行政处罚不属于情节严重的情形。2、蒲城县城市管理执法局于2021年3月15日出具《情况说明》,确认:“蒲城莱特光电新材料有限公司在收到上述处罚决定后,即时向本局缴纳了罚款,停止了违法行为并办理了建设工程规划手续。2020年3月,蒲城莱特光电新材料有限公司已就‘蒲城莱特光电新材料有限公司生产研发基地’项目整体取得建设工程规划许可证。上述违法行为已整改完毕。该公司上述违法行为不属于重大违法行为,本局对其作出的相应行政处罚亦不属于重大行政处罚。蒲城莱特光电新材料有限公司在受到行政处罚后就违法行为进行了积极整改,未造成严重后果或不良社会影响。”
(三)建设项目未获得备案批复/环评批复/节能审查通过意见即先行建设:案例一:万安科技(2024-04-12 注册生效 定增)
问题
发行人本次拟募集资金不超过72,971.00万元,用于新增年产50万套铝合金固定卡钳项目(以下简称项目一)、新能源汽车底盘铝合金轻量化建设项目(以下简称项目二)和补充流动资金。项目二由发行人控股子公司安徽万安汽车零部件有限公司(以下简称安徽万安)实施,建成后新增年产80万套汽车底盘铝合金轻量化产品的生产能力。......本次发行董事会决议日为2021年12月6日,之后分别于2022年4月、2023年4月及2023年7月对发行预案进行修订,主要涉及募投项目及投资总额调整。其中,2023年7月将“新增年产20万套汽车底盘铝合金轻量化项目”变更为项目二。截至报告期末,公司在建工程主要为“新增年产20万套汽车底盘铝合金轻量化项目”及设备安装工程。申报材料显示,前次通过内核后未申报的原因为原募投项目“新增年产20万套汽车底盘铝合金轻量化项目”未能及时取得环评批复。
请发行人补充说明:原募投项目“新增年产20万套汽车底盘铝合金轻量化项目”是否属于项目二的组成部分,该项目相关手续办理进度情况,是否存在未批先建情形。
回复
1、原募投项目“新增年产20万套汽车底盘铝合金轻量化项目”是否属于项目二的组成部分,该项目相关手续办理进度情况,是否存在未批先建情形
(1)原募投项目不属于项目二的组成部分
“新增年产20万套汽车底盘铝合金轻量化项目”与“新能源汽车底盘铝合金轻量化建设项目”均为安徽万安为增强铝合金汽车底盘副车架产品生产能力而实施的新建项目,两者为并列关系,发行人先行规划了“新增年产20万套汽车底盘铝合金轻量化项目”,因看好新能源配套零部件下游需求的增长,随即追加了“新能源汽车底盘铝合金轻量化建设项目”的规划,“新增年产20万套汽车底盘铝合金轻量化项目”不属于“新能源汽车底盘铝合金轻量化建设项目”的组成部分。
(2)手续办理进度情况
项目实施主体安徽万安于2022年3月完成项目备案,项目代码为2203-340121-04-01-397667;项目实施主体安徽万安于2023年5月取得《关于安徽万安汽车零部件有限公司新增年产20万套汽车底盘铝合金轻量化项目环境影响报告表审批意见的函》(环建审[2023]3054号);“新增年产20万套汽车底盘铝合金轻量化项目”属于“年综合能源消费量不满1,000吨标准煤,且年电力消费量不满500万千瓦时的固定资产投资项目”,依照相关规定,该项目无需单独进行节能审查。该项目的耗能情况已向主管部门进行了备案。
截至回复报告签署日,“新增年产20万套汽车底盘铝合金轻量化项目”的手续已经齐备。
(3)未批先建情形
安徽万安实施“新增年产20万套汽车底盘铝合金轻量化项目”及“新能源汽车底盘铝合金轻量化建设项目”存在尚未完备环境影响评价手续即开工建设的情况,但先行建设阶段主要为厂房建设,不涉及未取得环评批复即率先投产的情况,“未批先建”行为未造成危害后果。
安徽万安相关建设项目系当地政府认定的重点投资项目,项目提前实施建设行为已与主管环保部门进行预先沟通,“未批先建”行为已得到当地政府的允许且无处罚记录。截至回复报告签署日,项目的各项手续已齐备,安徽万安因前述行为被追溯处罚的风险较小。
此外,发行人实际控制人已对承担项目建设过程中审批程序瑕疵可能导致的一切损失出具承诺,相关瑕疵风险不会对发行人产生重大不利影响。
案例二:星德胜(2024-03-20 已上市 IPO)
问题
根据申报材料:
1、公司及其子公司、分公司部分项目存在未批先建、未办理环保设施竣工验收先进行生产、超出环评批复产能生产的情形;
2、相关违规行为主要因政策变化无法就新项目办理环评手续、现有产能无法满足客户需求等,已完成整改;
3、根据苏州阳澄湖半岛旅游度假区安监与环境执法大队的访谈,以及泰兴市珊瑚镇、黄桥镇、分界镇、广陵镇相关建设和生态环境局出具的证明文件,上述行为不属于环境保护方面的重大违法违规行为。
请发行人说明:
1、未批先建、未办理环保设施竣工验收先进行生产、超出环评批复产能生产相关主体及项目对应的营业收入、净利润及其占比情况;
2、相关违规行为违反的具体法律法规,上述出具证明文件的机关是否为有权机关。
回复
1、整改情况
报告期内,受产品订单量激增等因素影响,为迅速扩大生产规模占领市场,公司及其子公司、分公司部分建设项目存在未批先建、未验收先投产以及超产能生产的情形,主要包括:
(1)发行人、英诺威、泰兴星德胜及其广陵分公司、分界分公司、星德胜电气、星德唯等存在未批先建、未验收先投产的情形;
(2)发行人、泰兴星德胜存在超产能生产的情形。
公司及其子公司、分公司未批先建、未验收先投产以及超产能生产等情形已完成整改,具体如下:
1、针对未批先建、未验收先投产的情形,发行人PCBA板、英诺威电池包等建设项目已转移至星德胜智能实施,星德胜智能已就此办理环评及验收相关手续;泰兴星德胜及其广陵分公司、分界分公司、星德胜电气已补充办理环评及验收相关手续;星德唯已于2021年3月16日完成注销;
2、针对超产能生产的情形,相关产能已转移至发行人泰兴生产基地,泰兴星德胜及其广陵分公司、分界分公司、古溪分公司、星德胜电气就该等新增产能均已办理环评及验收相关手续。
发行人及其控股子公司、分公司均已就其污染物排放办理了《固定污染源排污登记回执》。
发行人及其控股子公司报告期内曾存在的上述情形未导致严重环境污染、重大人员伤亡、社会影响恶劣等情况发生,发行人及其控股子公司无环境保护方面的重大违法行为,未受到过环境保护主管部门的重大处罚。
发行人实际控制人朱云舫已出具承诺,如发行人及其子公司将来因环境保护方面曾存在的问题而受到相关部门处罚或遭受任何损失,其将无条件足额补偿或赔偿发行人及其子公司因此发生的支出或承受的损失,确保不会给发行人及其子公司造成额外支出及遭受任何损失,不会对其生产经营、财务状况和盈利能力产生重大不利影响。
2、未批先建、未办理环保设施竣工验收先进行生产、超出环评批复产能生产相关主体及项目对应的营业收入、净利润及其占比情况。
报告期内,发行人未批先建、未办理环保设施竣工验收先进行生产、超出环评批复产能生产相关主体及项目对应的营业收入、毛利及其占比情况具体如下:由上表可知,报告期内,发行人未批先建、未办理环保设施竣工验收先进行生产、超出环评批复产能生产相关主体及项目所产生的营业收入、毛利及其占比逐年下降,且并非发行人报告期内营业收入、利润的主要来源。发行人IPO申报前,已就上述情形完成整改。3、相关违规行为违反的具体法律法规,上述出具证明文件的机关是否为有权机关。
(1)相关违规行为违反的具体法律法规

(2)上述出具证明文件的机关是否为有权机关
根据上述规定,县级以上生态环境主管部门对辖区内企业环境违法违规行为具有行政处罚权。
星德胜及英诺威系在苏州工业园区下属功能区苏州阳澄湖半岛旅游度假区辖区范围内的企业。
苏州阳澄湖半岛旅游度假区安监与环境执法大队(现已更名为苏州阳澄湖半岛旅游度假区应急与环境执法大队)(以下简称“安环执法大队”)具体承担受委托行政区域内,即苏州工业园区下属功能区苏州阳澄湖半岛旅游度假区生态环境保护执法事项,依法开展辖区内污染防治、生态保护、固废管理、核与辐射安全等方面的日常监督检查,以苏州工业园区生态环境局的名义,依法查处该辖区内的生态环境违法行为并依法行使委托权限内的相关权力。安环执法大队委托执法权限包括执法检查权、调查取证权、行政命令权、行政处罚权及其他权力。
因此,安环执法大队有权确认星德胜及英诺威不存在环境保护方面重大违法违规行为。
泰兴星德胜系注册在泰兴市珊瑚镇的企业、星德胜电气系注册在泰兴市黄桥镇的企业、泰兴星德胜广陵分公司系注册在泰兴市广陵镇的企业、泰兴星德胜分界分公司系注册在泰兴市分界镇的企业。
泰兴市珊瑚镇、黄桥镇、广陵镇、分界镇建设和生态环境局的职能包括:负责组织辖区内生态环境污染防治和监管、生态环境长效管护工作。此外,根据对其上级生态环境部门泰州市泰兴生态环境局的进一步访谈,泰州市泰兴生态环境局确认星德胜电气、泰兴星德胜及其分公司报告期内均不存在环境保护方面的重大违法违规行为,均不存在环境保护方面的重大处罚。
泰州市泰兴生态环境局属于县级以上生态环境部门,负责开展生态环境行政执法,即受市生态环境局委托开展生态环境保护综合执法工作,组织开展生态环境保护执法检查活动,查处生态环境违法问题等。星德胜电气、泰兴星德胜及其分界分公司、广陵分公司为泰州市泰兴生态环境局辖区内的企业,因此,泰州市泰兴生态环境局有权确认星德胜电气、泰兴星德胜及其分界分公司、广陵分公司不存在环境保护方面重大违法违规行为。
案例三:长源电力(2024-02-01 提交注册 定增)
问题
本次发行拟募集资金总额不超过300,000万元,扣除发行费用后的募集资金将投向汉川市新能源百万千瓦基地二期项目等十个募投项目和补充流动资金。......多个募投项目在环评有限期内因投资额发生变更再次申请取得环评。
请发行人补充说明:结合部分募投项目多次办理环评的原因及项目内容变更情况,说明本次募投项目是否已履行有关部门审批、备案等程序,相关资质是否完备,投资额发生变更的原因;结合募投项目董事会前投入资金情况,最新建设进展等情况,说明相关建设是否合法合规,是否存在未批先建等违规及被处罚情形。
回复
1、本次募投项目是否已履行有关部门审批、备案等程序,相关资质是否完备,投资额发生变更的原因。
本次募投项目中汉川市新能源百万千瓦基地二期项目、汉川市新能源百万千瓦基地三期项目等八个项目因投资额变动办理多次环评,主要原因系上述项目编制项目环评报告时,投资额为初步估算投资,后公司投资决策明确投资额后,按实际投资额进行变更。项目开展过程中投资额持续优化完善,项目公司依规办理相应的环评变更手续,该情形下的变更属于行业惯例。此外,国能长源巴东县沿渡河镇100MW农光互补光伏发电项目和国能长源荆门屈家岭罗汉寺70MW农光互补光伏发电项目(一期)同步办理了建设单位变更,主要原因系发行人在项目实施主体尚未成立前通过已成立主体先行办理项目征地等相关流程,等项目实施主体成立后再行办理建设单位变更相关手续。
截至回复出具日,本次募投项目已履行有关部门审批、备案等程序。相关备案、环评批复程序如下:
截至回复出具日,除补充流动资金以外的本次募投项目已按照所处于的建设及运营阶段取得相关资质。根据《关于贯彻落实“放管服”改革精神、优化电力业务许可管理有关事项的通知》(国能发资质〔2020〕22号),风电、光伏项目应当在并网后6个月内取得电力业务许可证。本次募投项目中,国能长源荆门屈家岭罗汉寺70MW农光互补光伏发电项目(一期)已全容量并网,并取得70MW容量的电力业务许可证;汉川市新能源百万千瓦基地二期项目、国能长源荆门市源网荷储百万千瓦级新能源基地钟祥子项目、国能长源巴东县沿渡河镇100MW农光互补光伏发电项目光伏电站已部分容量并网,并分别取得18.75MW、300MW、25MW、容量的电力业务许可证,国能长源荆州市纪南镇100MW渔光互补光伏发电项目、国电长源谷城县盛康镇50MW农光互补光伏发电项目光伏电站已部分容量并网,正在分别办理60MW、6.05MW容量的电力业务许可证;其余4个项目暂未并网,将在满足并网及相关法律法规要求后办理电力业务许可证,符合相关法律法规要求。
综上,本次募投项目相关资质完备,不存在未依法依规取得相关生产经营资质的情形。
2、结合募投项目董事会前投入资金情况,最新建设进展等情况,说明相关建设是否合法合规,是否存在未批先建等违规及被处罚情形。
根据《中华人民共和国建筑法》《中华人民共和国城乡规划法》等相关法律法规的要求,截至回复出具日,发行人已开工项目已取得建设手续的情况如下:
其他已开工项目建设进展情况如下:
综上,截至回复出具日,根据募投项目已经取得的建设手续及相应主管部门证明,本次募投项目的建设符合辖区主管部门的监管规范,不存在违反有关住房和城乡建设管理有关的法律、法规的情形,不存在因未批先建被处罚情形。
案例四:龙图光罩(2024-01-03 注册生效 IPO)
问题
根据申报材料:本次发行上市募集资金6.632亿元,其中5.5亿元用于高端半导体芯片掩模版制造基地项目,0.332亿元用于高端半导体芯片掩模版研发中心项目;......珠海高端半导体芯片掩模版制造基地项目于2022年开始动工,但其环评批复时间为2023年2月9日。
请发行人说明:......制造基地项目的实际动工时间,是否早于环评批复的取得时间,是否存在“未批先建”的情况并说明其合规性。
回复
本次募投项目截至报告期末处于厂房土建工程阶段,厂房土建工程的动工时间为2022年11月,尚未进行设备安装。
2023年2月9日,珠海龙图取得珠海市生态环境局出具的《关于高端半导体芯片掩模版制造基地项目环境影响报告表的批复》(珠环建表[2023]22号)。
针对募投项目对应的厂房建设是否需要取得环评批复,珠海龙图的制造基地项目环境影响报告编制机构广东华博士环保科技有限公司出具了《关于珠海市龙图光罩科技有限公司制造基地项目厂房建设环评情况说明》:“生态环境部2020年11月30日公布的《建设项目环境影响评价分类管理名录(2021年版)》于2021年1月1日起施行,该名录中规定‘四十四、房地产业97房地产开发、商业综合体、宾馆、酒店、办公用房、标准厂房等’。涉及环境敏感区的需要办理环境影响报告表,其余无需办理环境影响评价手续。珠海龙图高端半导体芯片掩模版制造基地项目的厂房建设位于珠海市高新区金鼎片区金鼎中路东、金瑞二路北侧,属于珠海市高新区金鼎永丰片区。该项目厂房建设用地不涉及以下环境敏感区:(1)国家公园、自然保护区、风景名胜区、世界文化和自然遗产地、海洋特别保护区、饮用水水源保护区;(2)除(1)外的生态保护红线管控范围,永久基本农田、基本草原、森林公园、地质公园、重要湿地、天然林,重点保护野生动物栖息地,重点保护野生植物生长繁殖地;(3)以居住、医疗卫生、文化教育、科研、行政办公为主要功能的区域,以及文物保护单位。该项目尚未进行设备安装之前所处的厂房建设阶段无需办理环境影响评价手续。”
因此,本次募投项目不涉及环境敏感区,对应的厂房建设无需办理环境影响评价手续。本次募投项目的厂房土建开工时间早于高端半导体芯片掩模版制造基地项目的环评批复时间不属于“未批先建”的情形。
2、涉及未批先建项目报告期各期的收入、净利润占发行人营业收入的比例。3、涉及未批先建项目是否对持续经营能力存在重大不利影响。4、补办相关手续是否存在实质性障碍,预计取得时间,若未办理完成是否会对募投项目正常实施产生不利影响及发行人拟采取的有效应对措施。5、发行人是否受到相关主管部门的处罚,未批先建是否构成重大违法违规。7、未批先建是否构成本次发行上市的法律障碍,发行人的整改措施。(一)涉及“土地、房屋产权未批先建”的企业回复思路:说明发行人存在土地、房屋产权瑕疵及未批先建的原因。发行人已积极办理相关用地和建设手续,对曾经存在的土地、房产瑕疵和未批先建情况进行了整改。(1)建设项目使用土地所有权在发行人名下的,要及时办理建设项目土地的《不动产权证书》及房屋建筑物的不动产登记手续。最好由相关主管部门出具证明,“未批先建”涉及的土地、房产不会被责令拆除,不会对发行人作出处罚,后续办证不存在障碍。(2)合作方提供的已取得权属证书的土地,因土地使用权登记在合作方名下,发行人投资建设的房屋建筑物无法单独办理产权证书,因此将相关房屋建筑物登记在了合作方名下的。发行人在与合作方签署的合作协议中要对合作项目资产的权属进行约定。(3)由合作方提供土地和房产,不涉及需要发行人办理相关土地和房产手续的。需要合作方出具说明函,确认其有权将土地和房产提供给发行人使用,相关土地和房产未发生过权属纠纷或因此受到过处罚。(4)由合作方办理临时用地手续的,存在临时用地手续到期尚未完成续期手续导致用地不合规的风险。需要合作方出具说明函,并承诺如因其原因导致发行人无法使用该土地的,合作方负责提供新的合规土地用于建设项目。“未批先建”涉及的土地、房产非主要生产经营场所,建设项目收入占营业收入比例较低,即便拆除对发行人生产经营的不利影响较小。控股股东、实际控制人出具《承诺函》,承诺将承担发行人因受处罚或承担法律责任或生产经营因此受影响而导致的任何损失。结论:发行人的土地、房屋瑕疵情况对于公司项目用地和用房不存在实质性障碍,不会对募投项目正常实施产生不利影响,不会对发行人的持续经营能力构成重大不利影响。(二)涉及“建设工程规划许可证、建筑工程施工许可证未批先建”的企业回复:发行人已积极整改,及时补办相关手续,依法取得了《建设工程规划许可证》和《建筑工程施工许可证》。发行人报告期内没有受到过处罚;
即使受到过处罚,也已经履行完毕,不属于重大违法违规行为;
未来不会因此事对发行人进行其他处罚或采取其他措施。
结论:未取得建设工程规划许可证、建筑工程施工许可证即先行建设不构成重大违法行为和本次发行的实质性法律障碍。(三)涉及“备案/环评/节能未批先建”的企业回复:1、先建阶段不属于“未批先建”或无危害影响
(1)先行建设阶段主要为厂房建设,可利用环评机构出文证明该阶段不涉及环境影响评价,因此不属于“未批先建”行为。
(2)先行建设阶段未造成危害后果,且“未批先建”行为已得到当地政府的允许或证明符合规定且无处罚记录。
2、若发行人存在一定程度“未批先建”,可以从以下方面回复:
(1)已进行整改,补办手续
“未批先建”不管因何原因,首要任务就是进行整改、采取纠正措施,进行行政申请,补齐法律手续文件,如发改委备案、环评批复及验收等相关手续文件。
(2)发行人未批先建情况不属于重大违法违规行为
因“未批先建”受到行政主管部门的处罚,处理方案与一般行政处罚处理方案一致。发行人足额及时缴纳罚款、取得行政主管部门“非重大”证明,“未批先建”行为不会对发行人本次上市构成实质性法律障碍。
(3)政府合规证明文件
相关主管部门已出具证明,发行人“未批先建”已完成整改,后续项目进行不存在障碍。
(4)控股股东、实际控制人进行兜底承诺
控股股东、实控人出具兜底承诺,承诺将承担发行人因受处罚或承担法律责任或生产经营因此受影响而导致的任何损失。
结论:“未批先建”不属于重大违法违规行为,且已完成整改等手续,取得相关证明文件和兜底承诺,项目继续实施不存在合规障碍。
回顾近几年的IPO/再融资审核企业,我们发现存在“未批先建”不一定会对发行人上市构成实质性法律障碍。原则上只要“未批先建”不属于重大违法违规行为并已完成相关整改等手续,就可以正常申报上市发行。
无论是涉及“土地、房屋产权的未批先建”还是其他类别的“未批先建”,监管层的关注要点都差不多(未批先建的具体情况;未批先建是否构成重大违法违规,是否受到相关主管部门的处罚,是否取得有权部门的事后确认;补办相关手续是否存在实质性障碍,补办相关手续需要多久;是否构成本次发行上市的法律障碍,发行人的整改措施)。涉及房产的未批先建,监管层会额外关注建筑物是否存在被相关主管部门要求强制拆除、限期拆除的风险,“未批先建”项目对发行人经营和财务的影响。
此外,“未批先建”解决措施也差不多。发行人和保荐机构可以从公司已经及时整改、相关违规建筑对发行人生产经营的影响较小、主管部门已出具不属于重大违法违规行为/后续办证不存在障碍等的证明、控股股东和实控人出具兜底承诺等方面来论述“未批先建”不构成公司发行上市的实质性法律障碍。
必威入口君建议,拟上市企业如存在建设项目“未批先建”情形的,应予以高度重视并提前整改,避免构成重大违法违规行为从而对未来上市造成实质性法律障碍。