“A股清退”,年内40家公司摘牌!超120家被实施*ST或ST

发布日期:2024-08-23 浏览量:1245

分享到:

A股市值退市第一股


2024年8月21日,STD收到深交所出具的《关于深圳市**(集团)股份有限公司股票终止上市的决定》(深证上[2024]688号),深交所决定终止公司股票上市。
据悉,STD股票在2024年6月27日至7月24日期间,连续二十个交易日的股票收盘市值均低于3亿元,触及深交所《股票上市规则(2023年8月修订)》第9.2.1条第一款第六项规定的股票终止上市情形。


2020年底出台的退市新规新增了“连续20个交易日每日股票收盘总市值均低于3亿元”的市值退市指标,但随后几年交易类退市公司主要以“面值退市”为主,STD是首家触及市值退市指标的A股上市公司。

值得一提的是,今年4月,新“国九条”要求完善市值标准等交易类退市指标。在此背景下,沪深交易所修订完善相关退市规则:主板A股(含A+B股)公司的市值退市标准,将自10月30日开始从3亿元提高至5亿元,4月末至10月末为过渡期,市值退市标准仍为3亿元;B股、创业板及科创板公司的市值退市标准维持3亿元不变。这意味着主板市值退市要求变严格,未来上市公司触及市值退市的概率会更高。


另外,STD股票因触及交易类强制退市情形被交易所作出终止上市决定,不进入退市整理期,公司股票将于深交所作出终止上市决定后十五个交易日内摘牌
资料显示,STD是一家以商品混凝土为主业的上市公司,也是深圳市最早从事商品混凝土生产的专业公司,1993年在深交所上市,至今已超过30年。

近年来公司营收持续下滑,且连续4个年度亏损。2020年至2023年,公司分别实现营收17.83亿元、14.80亿元、3.63亿元和1.78亿元;归母净利润损达795.43万元、5,303.43万元、2.71亿元和1.60亿元。

2024年第一季度,公司实现营收约1,714.98万元,同比减少59.93%;归母净利润亏损约1,573万元。


数据来源:Wind

值得注意的是,公司实际控制人林*及其关联人存在非经营性占用上市公司资金。截至2024年4月30日,资金占用余额为1.37亿元,占公司最近一期经审计净资产的685%。5月10日,STD收到深交所下发的责令整改措施的决定,要求公司在六个月内清收1.37亿元被占用资金。

此外,8月5日,STD及相关责任人收到深圳证监局下发的《行政处罚事先告知书》。根据公告内容,公司因未按规定披露担保事项、未按规定披露非经营性资金往来的关联交易,被责令整改、给予警告,并处以400万元罚款;其余相关责任人被给予警告,并处以70万元到800万元不等罚款。

优胜劣汰,退市步伐提速

Wind数据显示,2019年至2021年,A股上市公司退市数量为46家。2022年退市公司数量大幅增加,达到过往3年退市量总和,其中强制退市公司数量为42家。2023年,共有45家A股公司退市摘牌,其中强制退市公司数量达43家。这与近年来发布的退市法规以及监管力度强化密切相关。
2020年10月9日,国务院制定《国务院关于进一步提高上市公司质量的意见》,要求优化退市标准、简化退市程序、加强退市监管。11月25日,中央全面深化改革委员会第十六次会议审议通过《健全上市公司退市机制实施方案》。
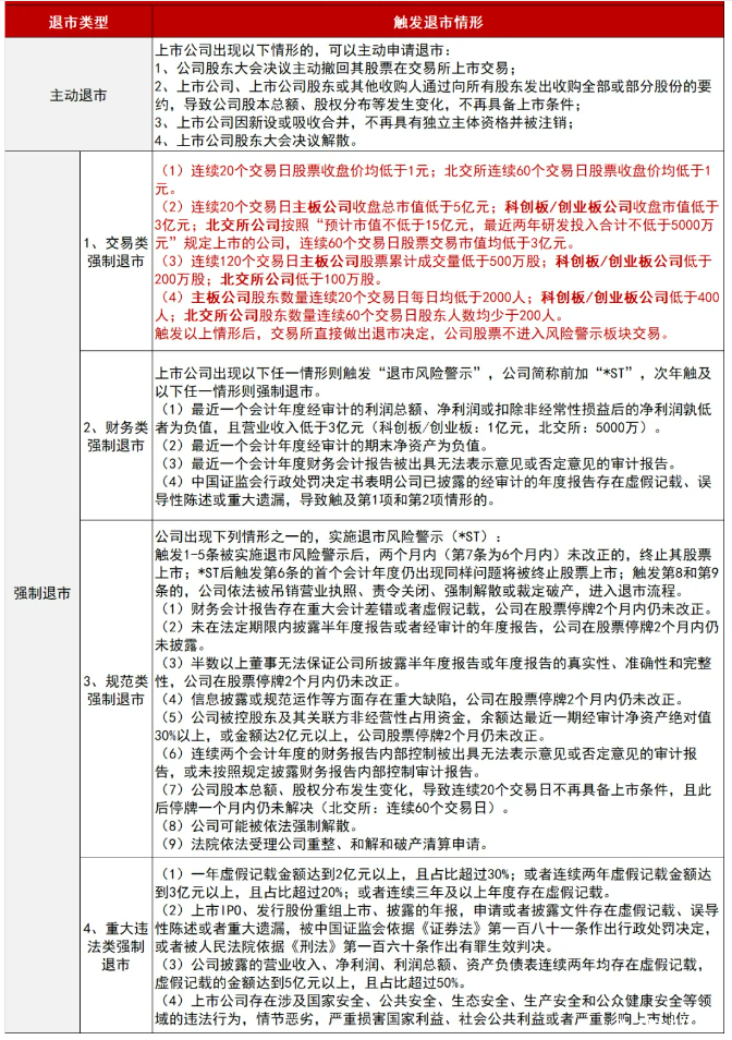
基于前述方案要求,沪深交易所在2020年12月31日发布修订后的《股票上市规则》《退市公司重新上市实施办法》等配套规则。规则将强制退市指标划分为四类:即交易指标类、财务指标类、规范类和重大违法类。
2024年4月12日,国务院发布资本市场第三个“国九条”。证监会配套发布《关于严格执行退市制度的意见》,沪深北三大交易所同步修订退市规则,并于2024年4月30日公布施行。整体来看,退市新规全面完善了财务类、交易类、重大违法类和规范类强制退市标准。通过科学设置强制退市标准,推动实现应退尽退、及时出清的常态化退市格局。
根据沪深交易所《股票上市规则》,退市分为主动退市和强制退市风险警示主要包括其他风险警示(ST)和退市风险警示(*ST)。
进入2024年,退市步伐进一步提速。截至8月22日,年内A股上市公司退市数量已达40家,全年退市数量有望创历史新高。
从退市原因来看,40家已退市企业中,28家退市原因为股价低于面值,占比70%,“面值退”成了主流退市方式。7家退市原因为*ST后,财务指标不符合要求,2家退市原因为未在法定期限内披露年报,3家因其他原因被终止上市。
以下为2024年以来上市公司退市详情:

年内超120家企业被实施风险警示

据Wind数据,截至8月22日,2024年以来A股市场已有123家上市公司被实施风险警示(19家已完成退市),其中67家公司被实施退市风险警示(*ST),56家公司被实施其他风险警示(ST)。从被实施风险警示的原因来看,主要分为以下几个方面:
财务类:被会计师事务所出具了无法表示意见的审计报告;经审计的期末净资产为负值;最近三个会计年度扣除非经常性损益后净利润均为负值;最近三年连续亏损;最近一个会计年度经审计的净利润为负值且营业收入低于1亿元等。
规范类:收到法院受理公司重整申请裁定;在规定期限内未对存在重大会计差错或虚假财务会计报告进行改正;主要银行账号被冻结等。
重大违法类:因重大信息披露违法受到中国证监会行政处罚,或者因涉嫌违规披露、不披露重要信息罪被依法移送公安机关。
其他类:出现其它异常状况,实施特别处理;公司被控股股东及其关联方非经营性占用资金或违反规定决策程序对外提供担保;公司生产经营活动受到严重影响且预计在三个月以内不能恢复正常;在法定期限内未依法披露定期报告等。
根据市场规则,每年4月30日年报披露结束后,问题公司的股票会因各种原因被实施ST或*ST,包括财务数据不达标、大额资金被大股东占用、内部控制存在重大缺陷等。按照4月底新修订的沪深交易所《股票上市规则》,今年的主要变化是,为严惩造假行为,上市公司因财务造假被行政处罚但未达重大违法退市标准的,将被实施风险警示,目前已有10家左右。


Baidu
map