时隔4年再现“A吸B”!“蛇吞象”式资产重组审核获通过!中信证券和中信建投担任独立财务顾问
发布日期:2025-09-12 浏览量:63
9月11日,深交所并购重组审核委员会召开2025年第9次审议会议,海联讯吸收合并杭汽轮B申请获审核通过。


一、海联讯
海联讯成立于2000年1月,于2011年11月在创业板上市。
截至报告书签署日,海联讯的控股股东为杭州资本,杭州市国资委持有杭州资本100%股权,为海联讯的实际控制人。


二、杭汽轮B
杭汽轮B主要设计、制造工业汽轮机、燃气轮机等旋转类工业透平机械装备,并提供相关配套服务,主要产品包括工业汽轮机、燃气轮机等,主要应用于炼油、化工、化肥、建材、冶金、电力、轻工、环保等工业领域。
从历史来看,A股市场A吸B的案例较为少见,仅有几起:2013年
截至报告书签署日,杭汽轮B的控股股东为汽轮控股,实际控制人为杭州市国资委。汽轮控股直接持有杭汽轮58.70%股权,杭州资本持有汽轮控股90%股权。


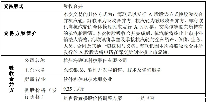
本次换股吸收合并的吸收合并方为海联讯,被吸收合并方为杭汽轮B。
海联讯向杭汽轮全体换股股东发行A股股票,并以此为对价通过换股方式吸收合并杭汽轮,杭汽轮届时的全体换股股东持有的股份将按照换股比例转换为海联讯的A股股份。本次吸收合并的交易对价以双方定价基准日前20个交易日股票均价为基础确定。海联讯换股价为9.35元/股,杭汽轮B换股价经溢价34.46%后亦为9.35元/股,换股比例为1:1。
交易完成后,杭汽轮B将终止上市并注销法人资格,海联讯作为存续主体承接其全部资产、负债及业务。



本次换股吸收合并中,海联讯吸收合并杭汽轮B的交易金额为112.32亿元。


关于此次交易的目的,
请上市公司代表结合双方内控机制、整合管控的具体安排等,说明各项整合措施的可行性和有效性,对存续公司管理层和业务稳定性的影响。请独立财务顾问代表发表明确意见。
无。
